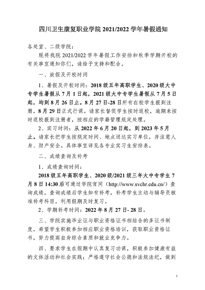
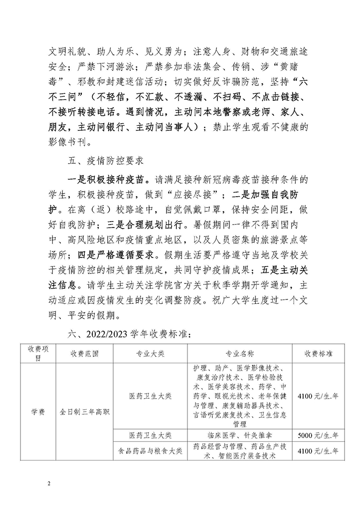
时间:2022-06-29
上一条:2022 年大学生西部计划志愿者拟录取名单公示
下一条:KY开元集团官网2022年6月招聘公告
官方微信
事业单位
官方微博
Copyright © 中国·KY开元(集团)股份有限公司-官方网站 AII Rights Reserved
备案号:蜀ICP备17033434号-1
地址:四川省自贡市沿滩区德铭路3号 邮政编码:643000
就业签约、统计造假举报电话:0813-8283663/8283666 办学突出问题举报投诉电话: 0813-8283586
就业签约、统计造假举报邮箱:xg90218@svchr.edu.cn