KY开元集团官网
设为首页
|
加入收藏
首页
部门简介
通知公告
工作动态
督导工作动态
政策文件
教学日历
工作动态
督导工作动态
工作动态
首页
>
工作动态
> 正文
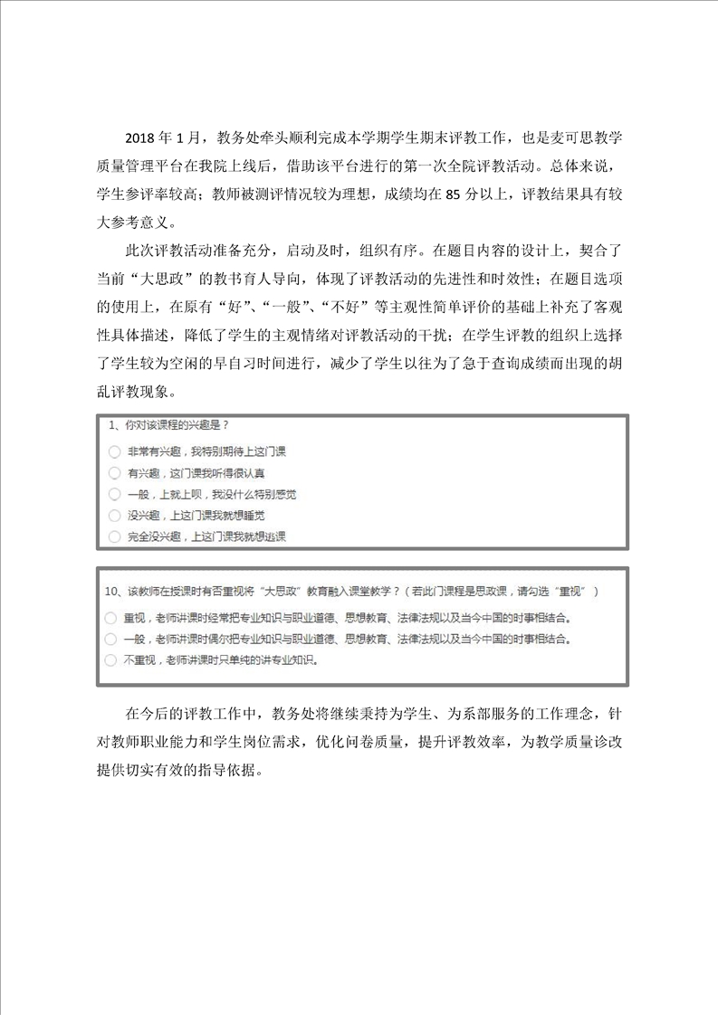
2017-2018学年第一学期期末评教工作顺利完成
发布者: 时间:2018-01-31 浏览: