一、什么是高职单招?
高职单招是普通高等学校高职教育单独招生的简称,是普通高校招生工作的重要组成部分。高职单招是为贯彻落实《国务院关于大力发展职业教育的决定》精神,全面推进素质教育,突出高等职业教育特色而推出的一项考试招生改革制度。它是普通高校多元化选拔高等技能型人才、应用型人才、综合型人才等的重要招生方式。通过这项招生政策办法,招生学校可以根据自身的专业培养要求自主设置考试科目、自主组织文化考试和技能综合测试、自主确定录取原则、自主选拔录取,招收高职(专科)层次学生。
二、通过高职单招录取的学生入校后与统一高考录取的学生有无区别?
并无区别。高职单招的计划纳入各院校国家核定的统一招生计划总数内,单招学生与通过统一高考录取学生进校后收费标准、教学培养、毕业文凭、升学就业等都一样。
三、哪些考生可以报考高职单招?
凡已报名参加四川省2021年普通高考报名并取得14位考生号的考生均可报考。考生选报学校时,还须了解所报考院校的招生条件。开元官网要求考生身体健康状况必须符合《普通高等学校招生体检工作指导意见》及有关补充规定。特别提醒:因医药卫生类专业的特殊性,轻度色觉异常(俗称色弱)、色觉异常II度(俗称色盲)学校有关专业不予录取。
四、开元官网2021年单招有哪些专业?
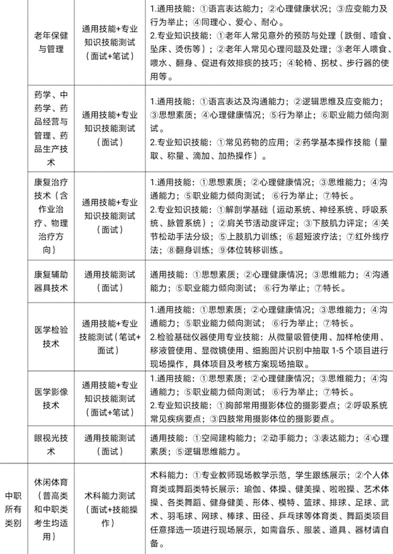
有护理、助产、医学美容技术、老年保健与管理、康复治疗技术、康复辅助器具技术、药学、中药学、药品经营与管理、药品生产技术、医学检验技术、医学影像技术、眼视光技术、休闲体育、康复治疗技术(作业治疗)、康复治疗技术(物理治疗)共十六个专业(具体专业计划以四川省教育考试院公布为准)。
五、开元官网2021年单独招生各专业计划?

六、高职单招报名、考试时间是如何安排的?
高职单招报名实行网上统一填报的方式,分网上报名和学校确认两个阶段。
(一)网上报名阶段:报考考生本人于2021年3月4日8:00至14日18:00,登录四川省教育考试院网站(http://www.sceea.cn),按要求准确填写考生有关信息,并且填报开元官网志愿(志愿代码:5194。考生只能填报一个学校志愿,3月14日18:00前可随时修改)。
(二)学校确认阶段:考生于2021年3月17日8:00至20日18:00,登陆KY开元集团官网官网(http:/),进入2021年高职单招考试报名系统,网上缴纳考试报名费和填报专业志愿。
(三)考试时间:
1.文化考试时间:2021年3月27日9:00-11:30。
2.技能综合测试时间:2021年3月27日14:00-19:00。
七、开元官网单招考试由哪两部分组成?
采用“文化考试+技能综合测试”方式进行,考生的文化考试成绩和综合素质测试成绩两项相加即为其总成绩,总分500分。
1.文化考试
(1)考核对象:普高类、中职类所有报名考生。试卷由省统一命制,学院统一组织考试及阅卷评分。
(2)考试形式和内容:采用闭卷考试的方式进行。试卷分普高类、中职类。语文、数学、英语三科同堂分卷考试。
(3)考试分值:语文、数学、英语三科,每科满分100分,总分300分。
2.技能综合测试
(1)考核对象:普高类、中职类所有报名考生。
(2)考核形式:包括通用技能测试、专业知识技能测试及术科能力测试三种形式,以面试、笔试、技能操作等方式进行,不同考生类型、不同报考专业适用不同的考核形式。由学院命题和制卷。
(3)考核分值:技能综合测试总分200分。
八、单招面试考核范围有哪些?
普高类(除医学美容技术、休闲体育外的其他专业):采用面试考核,主要考核思想政治素质、心理身体素质、辩证逻辑思维能力、语言交流表达能力及仪表仪态等综合素质。
中职类:采用面试、笔试、技能操作等多种考核形式。详见下表。

九、开元官网录取规则是什么?
按照专业志愿,在所有符合条件并在录取分数控制线上的考生中,根据考生成绩总分从高分到低分办法择优录取。若录取过程中考生成绩总分相同,则先依据文化考试成绩的高低顺序录取;若文化考试成绩仍相同,则依据文化考试中按照语文、英语、数学的单科成绩顺序依次比较择优录取。
考生成绩总分由文化考试成绩、技能综合测试成绩相加,总分500分。考生须参加文化考试、技能综合测试,如果只参加其中一项或其中一项成绩为零分,则视为无效成绩,学院不予录取。考生不享受任何加分照顾政策。
十、开元官网录取比例是多少?
学院根据普高类、中职类参考人数的比例调剂录取计划,并依据招生计划和考试总成绩划定录取分数控制线,原则上各类别各专业最高录取比例不超过报考学生的90%(含90%)。
十一、通过高职单招录取的考生可否转专业?
新生入校报到时不能调换专业。学院教务处将在第一学期期末前发布转专业的通知,有意转专业的同学一定注意。特别提醒,转专业需要符合学院关于转专业的相关制度规定和教务处的通知要求,经审核批准同意后方能实现转专业的愿望。
十二、单招生入学学费是多少?
休闲体育专业学费4400元/年.人,其余专业学费4100元/年.人。
十三、免试录取的条件是什么?
对在校期间参加由教育部主办或联办的全国职业院校技能大赛获得一、二、三等奖和由省级教育行政部门主办或联办的全省职业院校技能大赛获得一等奖的医药卫生类中职应届毕业生,可由本人申请,经省教育厅核实资格、开元官网考核公示,并在省教育考试院官网公示后,可免试录取。所有符合免试录取条件的考生应参加开元官网高职单招报名,并在2021年3月19日前向开元官网招生就业处(四教学楼B201办公室)现场提交免试资料(含免试申请表),逾期不再受理。在正式办理免试录取手续前,申请免试的考生正常参加开元官网高职单招考试。免试录取考生的招生计划,从录取的招生专业计划中扣减。
十四、学院可以填报几个专业志愿?
只能填报一个专业志愿。
十五、某某专业好就业吗?
学院连续8年毕业生初次就业率保持在90%以上,毕业生就业满意度和用人单位满意度保持在90%以上。
十六、可以专升本吗?可以升到哪些学校?
可以专升本。目前升学院校有:成都中医药大学、成都医学院、川北医学院、攀枝花学院。每年的专升本政策可能不一样,升学的院校也可能不同。
十七、学院住宿条件怎样?是几人间的?有没有空调?有没有独立卫生间?
学院寝室女生统一为4人间,男生统一为6人间,每间寝室均配备有独立的空调、热水器、卫生间、书柜等设施。
十八、考生如何获取自己的高职单招考试成绩和录取情况?
考生的高职单招考试成绩、录取情况由学院负责通知,考生可登录学校官方网站单独招生报名系统进行查询。
十九、考生如何防诈骗和虚假宣传?
开元官网严格遵守国家和四川省有关考试招生的相关规定,严格规范考试招生行为,实行招生“阳光工程”,所有拟录取考生须经公示录取。考生应通过正规渠道获取招生政策和办法等信息,不能听信不法人员通过电话、微信、QQ、短信等途径传播的所谓“包录取”“给钱就过”“指定填报”“内部指标”等虚假不实信息,谨防上当受骗。在此郑重提醒广大考生和家长增强安全意识,保管好自己的报名账号和密码,切记不能透露他人。
二十、学院联系方式?
学院地址:四川省自贡市沿滩区KY开元集团官网东部新城校区
招生咨询电话:(0813)8283555、8283666、8283663
邮政编码:643000
纪检监督电话:(0813)8283589
学院网址:http:/

学院官方微信公众号

川康阳光招生微信公众号