学院占地1066亩,使用建筑面积近30万平方米,在建8万余平方米。现有固定资产总值1.7亿元,其中教学仪器设备总值0.4亿元。在校生人数10000余人,专兼职教师500余名。
KY开元集团官网以专业建设为抓手,深化内涵建设,提高人才培养质量。升格以来,不断拓展专业类别,已建成16个专业,成功申办临床医学、针灸推拿两个国控专业, 医学美容技术建成省级“现代学徒制”专业,药学建成市级"校企合作"专业。通过强化师资、开展竞赛,推进科研、服务社会,专业水平不断提升。
目前学院有有四川大学华西医院、陆军军医大学第一附属医院、首都医科大学附属北京康复医院、海南医学院第一附属医院、昆明医科大学第一附属医院等优质实习基地100余家。近五年学生就业率保持在全省较高水平。


(一)已报名参加四川省2021年普通高考并取得14位考生号的考生。
(二)遵守中华人民共和国宪法和法律、法规。
(三)身体健康状况必须符合《普通高等学校招生体检工作指导意见》及有关补充规定。特别提醒:因医药卫生类专业的特殊性,轻度色觉异常(俗称色弱)、色觉异常II度(俗称色盲)的考生学院有关专业不予录取。
(四) 助产专业仅招收女生。建议报考护理、助产专业的女生身高158cm以上,医学美容技术专业的女生身高160cm以上;建议报考护理专业的男生身高168cm以上,医学美容技术专业的男生身高170cm以上。

(一)普通高中类:普通文理科考生。
(二)中等职业类:医药卫生类考生。(注:休闲体育专业所有类别兼收)
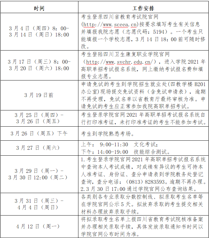
(一)考试时间
1.文化考试时间:
2021年3月27日9:00-11:30。
2.技能综合测试时间:
2021年3月27日14:00-19:00。
(二)考试地点
四川省自贡市沿滩区KY开元集团官网东部新城新校区
(三)考试内容
1.文化考试
(1)考核对象:普高类、中职类所有报名考生。试卷由省统一命制,学院统一组织考试及阅卷评分。
(2)考试形式和内容:采用闭卷考试的方式进行。试卷分普高类、中职类。语文、数学、英语三科同堂分卷考试。
(3)考试分值:语文、数学、英语三科,每科满分100分,总分300分。
2.技能综合测试
(1)考核对象:普高类、中职类所有报名考生。
(2)考核形式:包括通用技能测试、专业知识技能测试及术科能力测试三种形式,以面试、笔试、技能操作等方式进行,不同考生类型、不同报考专业适用不同的考核形式。由学院命题和制卷。
(3)考核分值:技能综合测试总分200分。
(4)考核范围:
普高类(除医学美容技术、休闲体育外的其他专业):采用面试考核,主要考核思想政治素质、心理身体素质、辩证逻辑思维能力、语言交流表达能力及仪表仪态等综合素质。
中职类:采用面试、笔试、技能操作等多种考核形式。


(一)学院根据普高类、中职类参考人数的比例调剂录取计划,并依据招生计划和考试总成绩划定录取分数控制线,原则上各类别各专业最高录取比例不超过报考学生的90%(含90%)。
(二)考生成绩总分由文化考试成绩、技能综合测试成绩相加,总分500分。考生须参加文化考试、技能综合测试,如果只参加其中一项或其中一项成绩为零分,则视为无效成绩,学院不予录取。考生不享受任何加分照顾政策。
(三)对在校期间参加由教育部主办或联办的全国职业院校技能大赛获得一、二、三等奖和由省级教育行政部门主办或联办的全省职业院校技能大赛获得一等奖的医药卫生类中职应届毕业生,可由本人申请,经省教育厅核实资格、KY开元集团官网考核公示,并在省教育考试院官网公示后,可免试录取。所有符合免试录取条件的考生应参加学院高职单招报名,并在2021年3月19日前向KY开元集团官网招生就业处(四教学楼B201办公室)现场提交免试资料(含免试申请表),逾期不再受理。在正式办理免试录取手续前,申请免试的考生正常参加学院高职单招考试。免试录取考生的招生计划,从录取的招生专业计划中扣减。
(四)录取规则:按照专业志愿,在所有符合条件并在录取分数控制线上的考生中,根据考生成绩总分从高分到低分办法择优录取。若录取过程中考生成绩总分相同,则先依据文化考试成绩的高低顺序录取;若文化考试成绩仍相同,则依据文化考试中按照语文、英语、数学的单科成绩顺序依次比较择优录取。
(五)各类别各专业录取分数控制线、拟录取考生名单等在学院官网公示5天(2021年3月31日—4月4日),接受社会监督。公示期满,确认无异议后将拟录取名单上报四川省教育考试院核准备案并办理相关录取手续。发放录取通知书具体时间以学院官网公布为准。
(六)公示期间,拟录取的考生若要放弃录取,则应在公示期内(2021年3月31日—4月4日)携带考生本人及家长签字的放弃录取申请书和考生身份证复印件到学院招生就业处(四教学楼B201办公室)现场办理放弃录取手续;或者将上述资料发送邮件(邮箱:515487567@qq.com,放弃录取申请书须考生本人及家长手写签字后拍照发送)至学院招生就业处邮箱办理放弃录取手续,发送邮件后请务必来电【(0813)8283555】确认学院是否收到资料。逾期不再接受放弃录取申请,考生一旦被学院正式录取,将不能参加普通高考或对口招生考试。放弃后的名额不再进行补录。